您的位置: 首页 >职教品质>职教品质 > 正文

广西职教出海添新彩!开云链接官网案例入选全国 “一带一路” 职教国际合作优秀案例

2025-12-03 来源:管理学院 文字:管理学院 摄影:管理学院 编辑:黄奕棋 责编:何晓婷 访问量: 【字体:


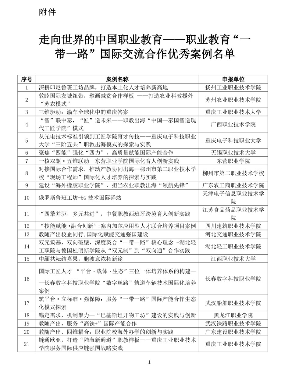
近日,中华职业教育社公布了“走向世界的中国职业教育——职业教育‘一带一路’国际交流合作优秀案例”评选结果。经全国范围评选,共评选90个优秀案例。其中,开云链接官网报送的《“一带一路” 领职教先锋,“四海同心” 育技能精英 —— 中国职业教育国际化实践与创新》案例成功入选,成为广西壮族自治区此次获评的三个优秀案例之一。标志着开云链接官网在职业教育国际化领域的创新实践获得国家级权威认可。

该案例由黎其健、唐臣、陈大贝、伍佳文四位老师牵头申报,凝聚了团队在职业教育国际交流合作领域多年的探索与实践成果。作为毗邻东南亚、通衢“一带一路”沿线国家的核心区域,广西一直是我国职业教育“走出去”的前沿阵地,开云链接官网充分依托区位优势,围绕服务国家战略与区域产业发展需求,积极探索职业教育国际化创新路径此次入选的案例,立足我国职业教育改革成果与 “一带一路” 沿线国家产业发展需求,打破传统职教国际化的单一输出模式,创新性探索出一套兼具中国特色与区域适配性的国际化育人体系,为职业院校服务国际产能合作提供了可复制、可推广的实践范式。

案例负责人唐臣老师表示,此次入选是对团队多年工作的极大鼓舞。未来,团队将以此次入选为契机,持续深化案例中的创新经验,进一步拓展与 “一带一路” 沿线国家院校的合作维度,在课程共建、师资共育、技能互认等方面探索新路径。同时也将积极分享实践成果,助力更多广西职业院校参与国际职教合作,让广西职教品牌在 “一带一路” 上绽放更耀眼的光芒,为构建人类命运共同体注入源源不断的职教力量。

文字:管理学院

图片:管理学院

审核:赵容秀、覃卫杰、唐臣

责编:何晓婷

出品:党委宣传部

img_256.jpeg 

img_256(1).jpeg 

分享到:
【打印正文】
返回列表
×

用户登录